【会议延期-中外联办】2022中欧管道工程与非开挖修复技术国际学术会议(China-Euro PTT 2022)
重要信息
时间地点:2022年3-4月,天津(天津科技大学滨海校区)
(请随时留意疫情情况及会议网站,获取最新信息)
最终报名:2022年2月28日
收录检索:EI Compendex、Scopus、Inspec、SCI
大会背景:
我国市政管网已到近300万公里,近年因管道失修导致的路面塌陷,造成的人伤事故屡见不鲜;因管网漏损导致水资源流失巨大,污水厂低效率运转;因管网堵塞导致城市内涝;因管网淤泥导致河道黑臭等等。管道治理,刻不容缓。 住房和城乡建设部2020年12月30日印发的“关于加强城市地下市政基础设施建设的指导意见”指出:坚持系统治理、精准施策、依法推进、创新方法的工作原则,将城市作为有机生命体,加强城市地下空间利用和市政基础设施建设的统筹,实现地下设施与地面设施协同建设。到2025年底前,基本实现综合管理信息平台全覆盖,城市地下市政基础设施建设协调机制更加健全,城市地下市政基础设施建设效率明显提高,安全隐患及事故明显减少,城市安全韧性显著提升。 非开挖技术具有快速、高效和环境影响小的特点,近年来在我国得到了广泛应用,但是,该行业面临的普遍问题是,先进的非开挖技术、装备和材料均需进口,导致我国非开挖行业过渡依赖国外,非开挖工程工期严重受限,成本居高不下;另一方面,我国非开挖领域研究滞后,基础研究缺乏,急需补充各种非开挖技术、装备和材料的原始数据,人才匮乏,标准化工作滞后,非开挖工程质量控制困难。此外,我国非开挖工程与材料的标准落后,行业乱象丛生,这些都限制了行业的发展,为后续管网安全运行带来巨大风险。 为进一步推动我国非开挖事业,保障工程施工质量,引进先进技术、装备和材料,促进非开挖技术交流学习,提升我国非开挖技术水平,提高我国非开挖学术国际影响力,促进我国非开挖技术的标准化和国产化,引领行业健康发展,组织召开此次国际学术会议。
组织单位
指导单位:中国地质学会非开挖技术专业委员会、中国市政工程协会管道检测与修复专业委员会
主办单位:天津科技大学、奥地利RTi集团
承办单位:天津大学环境科学与工程学院、南开大学环境科学与工程学院、河北工业大学能源与环境工程学院、天津城建大学环境与市政工程学院、天津工业大学纺织科学与工程学院、天津市市政工程设计研究总院、中国市政工程华北设计研究总院有限公司城市环境研究院、天津市华淼给排水研究设计院有限公司、中铁上海工程局集团有限公司、中国电建市政建设集团有限公司、南京市测绘勘察研究院股份有限公司、北京非开挖行业协会、重庆市政科技地下管线专业委员会、上海管丽建设工程有限公司、天津倚通科技发展有限公司、德国R?DERS TEC、PRIMUS LINE (China) Ltd.、Innovative Sewer Technologies GmbH(I.S.T)、英普瑞格管道修复技术(苏州)有限公司、萨泰克斯管道修复技术(平湖)有限公司、瑞莱(上海)环境科技有限公司、金陵力联思树脂有限公司、深圳市博铭维智能科技有限公司、化工基础市级实验教学示范中心(天津科技大学)、启迪之星(天津·生态城)
共同承办:AEIC学术交流中心、百斯特国际展览(北京)有限公司
赞助单位:天津倚通科技发展有限公司、新兴铸管股份有限公司、深圳市施罗德工业集团有限公司、安徽艾特巴机械制造有限公司、五行科技股份有限公司、江苏捷安通环保科技有限公司、重庆克那维环保科技有限公司、天津市艺智汇科技发展有限公司
支持单位:安越环境科技股份有限公司、陕西中科非开挖技术股份有限公司、德国思特莱希(Streicher)管道处理系统有限公司、武汉中仪物联技术股份有限公司、青岛亨尔船舶用品有限公司、青岛鑫亚环境科技有限公司、道雨耐节能科技宿迁有限公司、安徽普洛兰管道修复技术有限公司、武汉特瑞升电子科技有限公司、艺达思贸易(上海)有限公司、鸿粤智慧环境科技有限公司、青岛裕盛广源船舶用品有限公司、太原畅达华美新材料科技有限公司、武汉中岩科技股份有限公司、河南中赛管道技术有限公司、山东柯林瑞尔管道工程有限公司、东莞市尔谷光电科技有限公司
媒体支持:《中国给水排水》杂志、《非开挖技术》杂志、《Trenchless Works》杂志、中国管道商务网
特别鸣谢:国际非开挖技术协会(ISTT)、德国非开挖技术协会(GSTT)、英国非开挖技术协会(UKSTT)、日本非开挖技术协会(JSTT)
大会主题
本次会议主要议题为“城市给排水管道非开挖技术标准化与智慧化”,内容如下:
(1)管道工程及非开挖修复技术法律、法规及标准化
(2)城市管线检测技术与装备
(3)城市管线清淤及预处理、通沟污泥处理与处置
(4)城市管线非开挖修复
(5)智慧管网、智慧水务
(6)环境修复和城镇可持续化
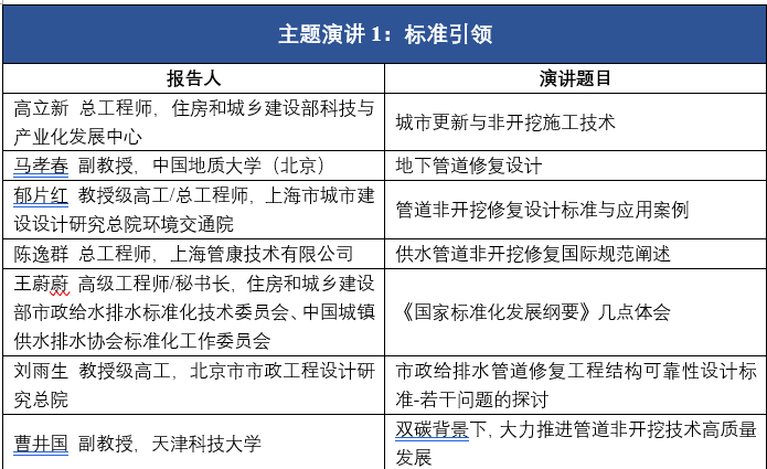
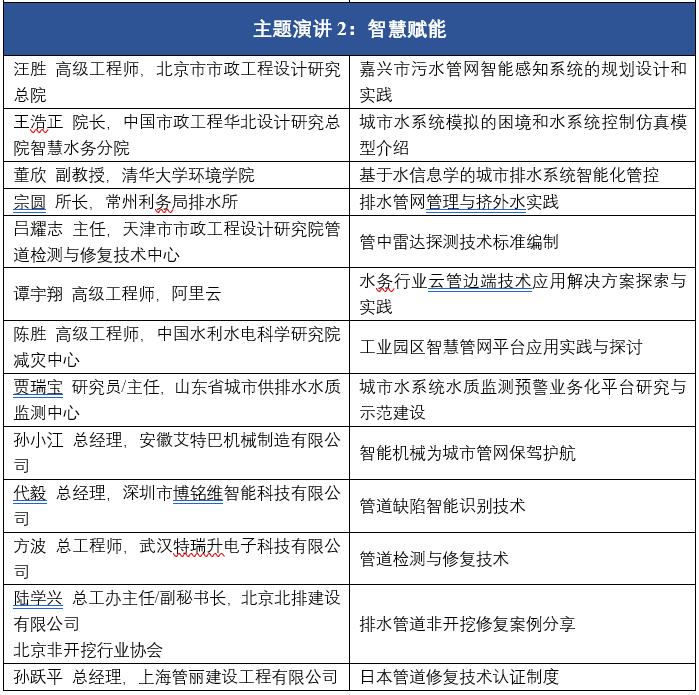
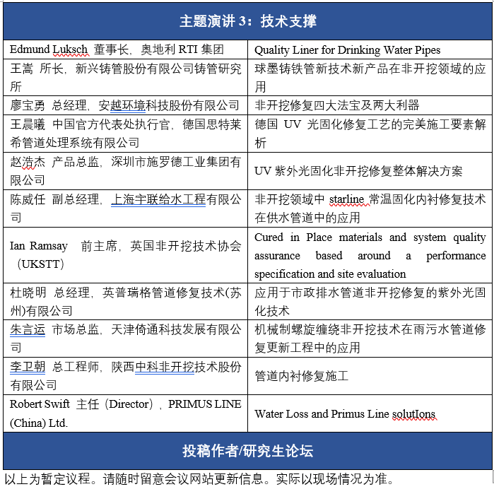
会议议程
学术委员会
学术委员会主席:
张大群 吕士健 Edmund Luksch 森田弘治 孙跃平 王蔚蔚 唐 娜 郁片红 马孝春 刘雨生 顾 平 赵乐军 费学宁 赵义平 刘宪斌 杨宗政 崔永岩 王华山 李桂菊 李彦启 郝庆兰 王彦飞 孙迎雪 邓天龙 隋丽英 孙华林 王 刚 陈星燎 赵利君 项爱民 孙东晓 鲍月全
学术委员会副主席:
曹井国 伍 进 张淑洁 张长平 张玲玲 赵春霞 刘明涛 刘合荣 贾青竹 陈 港 刘学明 陆学兴 王 卓 代春生 陈逸群 陈钱宝
组织委员会
组织委员会主席:
曹井国 刘宪斌 王华山 王彦飞
组织委员会副主席:
杨宗政 高雨茁 陈晓婷 吴志国 李振国 陈 舰 刘 瑶
会议秘书处:麦老师
咨询邮箱:contact@ptt.org
手机/微信:(86)13922151732
QQ:1465084071
通讯地址:广东省广州市越秀区中山一路57号南方铁道大厦26-27层
