研究揭示刺梨果汁胀气反应化学机制
2026/01/17
浓缩刺梨汁在常温储存时会出现不明原因的胀气现象,增加了产品成本,还对生产、运输、储存安全构成了威胁。近日,中国科学院生物物理研究所等研究团队,将广泛靶向代谢组学技术引入刺梨胀气研究中,对浓缩刺梨汁实施“全景式化学CT扫描”,成功解析了这一产业难题。
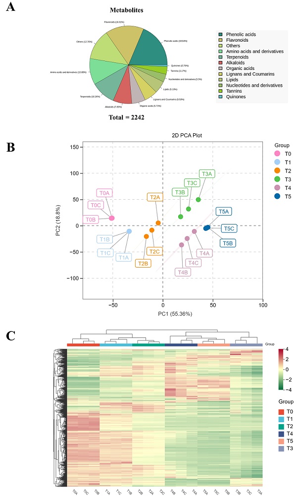
研究团队通过50℃热敷育模拟浓缩刺梨汁胀气过程,并借助UPLC- QTRAP- MS/MS技术对不同时间节点的浓缩刺梨汁样品进行检测,共鉴定出生物碱、黄酮、氨基酸及衍生物等12类2242种代谢物。同时,研究团队通过多元统计分析,将目标锁定在刺梨的维生素C这一成分。结果显示,在浓缩刺梨汁胀气过程中,高含量的维生素C及其手性异构体异抗坏血酸持续下降,直至完全耗尽,而所产生气体中,CO2浓度呈阶梯式同步上升。这两条线索提示,维生素C及其手性异构体的大量降解可能是驱动浓缩刺梨汁胀气的原因。
机制研究显示,在刺梨汁特有的酸性微环境中,维生素C分子或通过三条并行路径发生转化:第一条是经典氧化途径,经由2,3-二酮-L-古洛糖酸中间体,通过脱羧、脱水反应,最终生成呋喃甲酸;第二条是内酯—重排途径,将中间体DKG内酯化,通过二苯乙醇酸重排并脱羧,形成木糖酸;第三条是草酰—水解途径,通过维生素C连续氧化及产物酰基迁移,形成环-3,4-O-草酰-L-苏糖酸酯,进而水解产生草酸与L-苏糖酸。这三个转化过程均伴随CO2释放,其累积效应足以导致浓缩刺梨汁包装袋明显膨胀。
为验证这一机制,研究团队进一步向刺梨汁中外源添加梯度浓度的维生素C。结果显示,浓缩刺梨汁产气量与维生素C添加量呈剂量依赖关系,即未添加维生素C的原汁,产气总量约为自身体积的26%;添加了18%维生素C的样品,产气量高达208%。这为浓缩刺梨汁中高浓度的维生素C及其手性异构体降解导致胀气提供了依据。
该研究为浓缩刺梨汁生产确立了关键质量控制原则,也为全球范围内富含呋喃酮饮料的体系管理提供了重要的参考资料。
相关研究成果发表在《食品化学》(Food Chemistry)上。
多变量统计分析不同胀气阶段浓缩刺梨汁代谢物
维生素C降解产生CO2的可能转化途径
文章来源生物物理研究所,分享只为学术交流,如涉及侵权问题请联系我们,我们将及时修改或删除。
-
2026年4月高录用检索快国际学术会 32
-
2026年第六届计算机、控制和机器人 102
-
2026资源、化学化工与应用材料国际 1529
-
2026年人工智能教育技术与数据科学 535
-
2026年图像处理与数字创意设计国际 1294
-
2026年机械工程,新能源与电气技术 5759
-
2026年材料科学、低碳技术与动力工 1546
-
2026年第二届无线与光通信国际会议 2307
-
2026年增材制造、3D打印与创新设 03-13
-
2026年车辆工程与新能源汽车国际会 03-13
-
2026年精密机械、仪器仪表与传感技 03-13
-
2026年机器人技术、智能装备与自动 03-13
-
2026年通信系统、网络与信号处理国 03-13
-
2026年智能制造、工业互联网与数字 03-13
-
2026年环境治理、生态修复与碳中和 03-13
-
2025年两院院士增选有效候选人4233
-
2025最新JCR分区及影响因子10957
-
好学术:科研网址导航|学术头条分5358
-
2025年国际期刊预警名单发布!5441
-
2025年中科院期刊分区表重磅发18046
-
中国科协《重要学术会议目录(2010920
-
吉林大学校长张希:学术会议中的提6602
-
中国科大研制出机器人灵巧手指尖六03-11
-
研究揭示遗传多样性如何重塑微生物03-11
-
研究发现双酰胺类杀虫剂影响蜜蜂蜂03-11
-
研究揭示聚焦光场中内禀自旋纹理03-11
-
新型磁流体机器人破解临床难题03-11
-
南京大学物理学院温锦生课题组在亚03-11
-
南京大学物理学院高力波、袁国文团03-11
-
南京大学AI4S再立新功:南京大03-11
-
北京佐思信息咨询有限责任公司 24193

-
天津市电子学会 21722

-
VSDHFUYV 2326

-
亚太科学与工程研究所 21325

-
VDSGER 2096

-
工作队在此基础上 18282

-
九江金桥旅行社有限公司 18314

-
中正会展策划 18207

-
江西财经大学 23336

-
京师博仁(北京)教育科技中心 21427

-
中国社会岩石力学工程 23355

-
中国医学科学院输血研究所 21384

-
湖北研学博科文化传播有限公司 8339

-
合众人寿保险股份有限公司辽宁分公 21392

-
广东省广州市辉煌大酒店 18336

-
佳平国际经济文化发展(北京)有限 18252

-
eeep组委会 23287

-
上海领行展览服务有限公司 18396

-
北京 23370

-
生物360 21471

















133















































