中国农业大学|食品学院沈群、薛勇团队解析杂粮蛋白经肠道菌群产生的吲哚类衍生物改善宿主糖代谢的潜在机制
2025/12/19
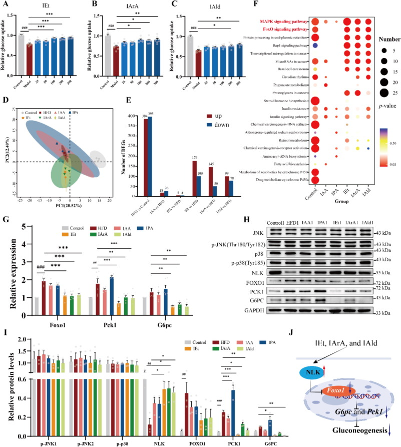
12月11日,Journal of Advanced Research杂志发表中国农业大学食品科学与营养工程学院沈群、薛勇团队最新研究成果Grain proteins ameliorate glucose metabolism disorders by activating intestinal AhR and the hepatic NLK/FOXO1 pathway via gut microbiota-derived indole metabolites。
大规模人群队列研究表明,植物蛋白,特别是谷物来源的蛋白质摄入,与2型糖尿病风险降低密切相关。然而,当前研究多聚焦于全谷物对代谢健康的影响,关于蛋白质本身改善糖代谢的功效仍缺乏系统研究。本研究旨在探究谷物蛋白在改善糖代谢紊乱方面的作用,并深入挖掘肠道菌群及其代谢产物在这一过程中的关键作用。
谷物蛋白诱导的吲哚类衍生物降糖的分子机制
本研究发现,虽然不同谷物蛋白均可一定程度改善糖代谢紊乱,但青稞、燕麦和藜麦可显著改善糖代谢相关指标,而米和大豆没有明显效果,揭示了蛋白来源对其活性功能的重要影响。这些谷物蛋白干预可显著改变肠道菌群结构,促进色氨酸代谢菌的增殖,并诱导下游吲哚类代谢物的合成,这是蛋白实现糖代谢改善的关键路径。此外,本研究揭示特征性吲哚代谢衍生物通过激活AhR和调节肝脏糖异生NLK/FOXO1/PCK1/G6PC 信号轴的双重机制改善机体糖代谢紊乱。这为探索膳食营养,微生物和宿主互作调控代谢提供了新的研究发现。
谷物蛋白降糖的潜在机制
以上研究中国农业大学为第一完成单位,薛勇副教授为通讯作者。食品学院博士研究生戴子健为第一作者。该研究得到了国家自然科学基金和国家重点研发计划的支持。
文章来源中国农业大学,分享只为学术交流,如涉及侵权问题请联系我们,我们将及时修改或删除。
-
2026年4月高录用检索快国际学术会 32
-
2026年第六届计算机、控制和机器人 102
-
2026资源、化学化工与应用材料国际 1529
-
2026年人工智能教育技术与数据科学 535
-
2026年图像处理与数字创意设计国际 1294
-
2026年机械工程,新能源与电气技术 5759
-
2026年材料科学、低碳技术与动力工 1546
-
2026年第二届无线与光通信国际会议 2307
-
2026年增材制造、3D打印与创新设 03-13
-
2026年车辆工程与新能源汽车国际会 03-13
-
2026年精密机械、仪器仪表与传感技 03-13
-
2026年机器人技术、智能装备与自动 03-13
-
2026年通信系统、网络与信号处理国 03-13
-
2026年智能制造、工业互联网与数字 03-13
-
2026年环境治理、生态修复与碳中和 03-13
-
2026年中科院期刊分区表(新锐10
-
2025年两院院士增选有效候选人4281
-
2025最新JCR分区及影响因子11266
-
好学术:科研网址导航|学术头条分5427
-
2025年国际期刊预警名单发布!5541
-
2025年中科院期刊分区表重磅发18728
-
中国科协《重要学术会议目录(2011157
-
吉林大学校长张希:学术会议中的提6696
-
中国科大研制出机器人灵巧手指尖六03-11
-
研究揭示遗传多样性如何重塑微生物03-11
-
研究发现双酰胺类杀虫剂影响蜜蜂蜂03-11
-
研究揭示聚焦光场中内禀自旋纹理03-11
-
新型磁流体机器人破解临床难题03-11
-
南京大学物理学院温锦生课题组在亚03-11
-
南京大学物理学院高力波、袁国文团03-11
-
北京特种工程设计研究院 21489

-
InnovationEnterp 21467

-
浙江大学管理学院 23448

-
北京会唐世纪科技有限公司 21187

-
大连四叶草会展有限公司 8278

-
北京华医百草医学研究院 24155

-
深圳市沙井人民医院 23409

-
台灣國立中央大學 23458

-
2017年经济、管理工程与营销国 21486

-
海南师范大学体育学院 8313

-
大连百奥泰科技 23147

-
中国海关出版社 24509

-
国家会议中心 21585

-
武汉材料保护研究所 18179

-
北京鸿腾瑞达广告 2331

-
上海熠诺文化传播有限公司 21396

-
南京大学外国文学研究所 21528

-
东方龙创商贸集团 23124

-
深圳市清新电源研究院 21428

-
武汉cee主办方 18326

















86
















































