学术资讯
学术资讯
科学家澄清钼-93能量释放关键机制
2026/02/27
钼-93的同核异能态(钼-93m)被认为是研究原子核能量释放的理想对象。此前有研究认为,一种名为“电子俘获致核激发”的机制可能是触发钼-93m能量释放的高效途径,但该机制是否起主导作用一直存在理论和实验上的争议。
69
科研人员在疏水性金属表面实现单层冰
2026/02/27
金属界面水主导着广泛的物理化学现象。界面结构的形成,源于水—水氢键作用与水—基底相互作用的微妙平衡。对界面水特别是其结构多样性与动态行为的微观理解,对电催化、纳米流体及大气化学等领域具有重要意义。
59
北京大学电子学院康宁-张志勇团队在碳纳米管阵列体...
2026/02/27
理解周期构型组装电子体系的相干耦合与输运特性,是构筑高性能纳电子器件和新型量子器件的重要基础。将一维弹道导体人工组装为二维有序系统,既能保留单根一维体系的优异电子特性,又能通过维度拓展实现可控的集体量子效应,为设计具有特定物性的人工电子体系提供了全新思路。高密度顺排碳纳米管阵列兼具出色的电子学应用潜力与广阔的量子调控前景。
62
北京大学电子学院王兴军-舒浩文团队在集成光子轻量...
2026/02/27
北京大学电子学院王兴军教授-舒浩文研究员团队与华中科技大学武汉光电国家研究中心王健教授团队合作,在国际学术期刊Nature Communications在线发表题为 “Exploiting a centrally powered coherent microcomb for lightweight optical transmission”的研究论文。在人工智能(AI)、物联网(IoT)与低空智能
83
北京大学健康医疗大数据国家研究院张路霞团队发文解...
2026/02/27
北京大学健康医疗大数据国家研究院、北京大学第一医院肾内科张路霞教授团队联合国际合作者在Nature Reviews Nephrology发表题为“Effects of social determinants of health on the landscape of kidney disease”的研究论文,系统综述了健康社会决定因素(Social Determinants of Health,S
64
研究揭示洪水脉冲强度对洪泛湿地水文连通和生境的影...
2026/02/27
洪泛湿地作为陆地和水生生态系统之间的过渡带,在周期性水文波动与水陆物质能量交换作用下,形成了多样、连通、稳定的生境,为生物提供了生存繁衍空间,是维系区域生态系统平衡的核心生境载体。
76
研究构建土壤疏水性测试新方法
2026/02/27
土壤疏水性的主流评价方法包括接触角(CA)法和水滴渗透时间(WDPT)法。CA法测量瞬时疏水性,而WDPT法反映持续疏水性,两者时间维度不一致导致矛盾结果频发,如部分土壤改良材料用CA法测试接触角大于90°,代表疏水,但WDPT法测试小于5秒又指向亲水,这些矛盾在土壤疏水性评价和土壤的水分管理研究领域属于方法学上的国际难题。
70
全球长时序小时尺度植被总初级生产力数据集发布
2026/02/26
植被总初级生产力(GPP)是生态系统碳循环的关键参量,其精确估算对理解全球气候变化与陆地生态系统的相互作用至关重要。当前,全球GPP研究多聚焦于提升空间分辨率,但现有主流GPP产品的时间分辨率难以捕捉日间乃至小时尺度的生产力动态变化,限制了对生态系统快速响应环境胁迫机制的深入认识。
64
研究揭示中国南天山萨瓦亚尔顿金成矿作用
2026/02/26
造山型金矿是全球黄金资源的核心供给者,贡献了全球约30%—40%的黄金产量。中亚造山带孕育众多*********造山型金矿床,构成全球第二大金富集区。长期以来,“巨量金从哪来?含金流体如何迁移?如何成矿?”等关键科学问题仍存在争议。
71
研究揭示马里亚纳海沟“挑战者深渊”万米深度形成机...
2026/02/26
马里亚纳海沟位于太平洋板块向菲律宾海板块俯冲的汇聚边界,其南段的“挑战者深渊”水深逾10900米,不仅比北段深约2000米,更是全球海洋最深处。传统理论将其归因于俯冲板块年龄(1.2亿年至1.6亿年)导致的负浮力增强,或前弧区域的陡峭地形,但这些因素无法定量解释南北段之间的深度差异。
78
反式钙钛矿太阳电池界面修饰研究取得进展
2026/02/26
采用金属氧化物与自组装分子层作为复合空穴传输层的反式钙钛矿太阳电池,效率得到快速提升。其中,氧化镍作为p型金属氧化物,被广泛用于构建金属氧化物空穴传输层;以咔唑为中心、膦酸基团为锚定基团的自组装分子,被广泛用于构建自组装空穴传输层。然而,氧化镍表面价态的复杂性,给高质量自组装分子层的构筑带来了挑战。
75
研究揭示枸杞多糖的抗肠道炎症新聚糖支架结构
2026/02/26
枸杞多糖(LBPs)是枸杞的关键活性成分之一。果胶类多糖作为LBPs的重要组成部分,研究难度显著高于其他类型多糖,其结构高度复杂性导致的构效关系量化困难构成了制约产业升级的关键技术障碍。
68
科学家开发新型哺乳动物雷帕霉素靶蛋白抑制剂
2026/02/26
mTOR信号通路作为调控细胞生长、增殖与存活的核心枢纽,其异常激活与胃癌、肺癌、乳腺癌等多种癌症的发生发展密切相关,是抗癌药物研发的重要靶点。然而,目前已上市的mTOR抑制剂有限。因此,开发兼具强效与安全性的新一代mTOR抑制剂,成为该领域亟待突破的难题。
65
青藏高原作物白菜型油菜的花特征变化研究取得进展
2026/02/26
中国科学院昆明植物研究所研究团队解析了白菜型油菜的花紫外靶心大小变异的生态效应和化学物质基础,利用多组学联合分析定位了紫外靶心的关键基因并验证了该基因的功能。
69
中等对比度PW飞秒激光加速高能质子束研究取得进展
2026/02/26
强激光驱动离子加速有望实现紧凑型、超快强流离子源的产生,在肿瘤放疗、质子照相、同位素生产及快点火聚变等领域具有广阔应用前景。
75
科研人员揭示昆虫“暗物质”基因的功能与演化新机制
2026/02/26
准确解析基因功能是理解昆虫形态多样性、生态及行为演化的关键。在比较基因组学研究中,基于序列同源性的检索是蛋白质功能注释的主要方法。但当蛋白质演化导致序列相似性显著下降时,该方法难以识别远缘同源关系,限制了对蛋白功能谱系与生物学意义的理解。例如,黑腹果蝇基因组中有超2000个基因功能未明,堪称“暗物质”基因。
60
北京大学生命科学学院陈雪梅研究组揭示RdDM通路...
2026/02/26
小RNA是几乎所有真核生物中不可或缺的调控因子。在植物中,21—24个核苷酸长度的小RNA通过转录或转录后水平的沉默机制,精细调控基因表达、维持基因组稳定,并参与生长发育和环境应答。
67
北京大学生命科学学院秦跟基课题组揭示调控种子大小...
2026/02/26
在被子植物中,种子大小是决定后代生存能力的关键性状,对农业生产而言,更直接影响作物产量,是重要的农艺指标。自然界中,种子大小呈现惊人的多样性:从重达约20公斤的海椰子种子,到如微尘般、200万粒仅重约1克的兰花种子,不同物种间差异悬殊;即使是同一植株,所结种子也往往大小不一。植物如何调控种子大小这一基础科学问题与农业生产密切相关,长期以来备受关注。
73
北京大学生命科学学院钟声研究员与瞿礼嘉院士合作揭...
2026/02/26
被子植物是陆地生态系统的重要组成部分,其演化的成功在很大程度上依赖于其高效的有性生殖方式。一方面,被子植物通过持续生长的花粉管在助细胞分泌的花粉管吸引信号的引导下精准进入胚囊释放两个精细胞到雌配子附近,这种粉管授粉的方式让被子植物的有性生殖过程摆脱了对水的依赖。
66
人参饮品稳定性难题获破解
2026/02/26
中国农业科学院特产研究所特种动植物加工团队揭示了提取条件对人参水提液中自组装胶体颗粒形成的影响机制,为解决人参饮料沉淀问题、提升产品稳定性提供了科学依据。相关研究成果已发表于《食品化学(Food Chemistry)》。
71
充足底物是沼气发酵系统“氧中毒”的关键解药
2026/02/26
农业农村部成都沼气科学研究所畜禽粪污能源化利用与污染控制团队揭示了氧气对厌氧发酵系统甲烷产量的定量影响,挑战了传统沼气发酵必须严格隔绝氧气的认知。相关研究成果发表在《化学工程学报(Chemical Engineering Journal)》。
64
新型模拟酶可快速检测农药福美双
2026/02/26
中国农业科学院农业质量标准与检测技术研究所农产品质量安全检测技术创新团队联合国内外高校研究建立了一种新型酶抑制法,用于检测二硫代氨基甲酸酯类农用杀菌剂福美双。相关研究成果发表在《食品化学(Food Chemistry)》上。
83
效率飙升8倍 国内首台蔬菜基质块苗全自动移栽机问...
2026/02/26
农业农村部南京农业机械化研究所果蔬生产与加工技术装备创新团队历时8年技术攻关,研制出国内首台蔬菜基质块苗全自动移栽机,打破长期以来秧苗种类、穴盘规格、育苗方式等外在因素对全自动移栽技术的制约,为实现蔬菜移栽全程自动化与智能化提供了关键技术支持,填补了高密度叶菜自动移栽装备的行业空白。
71
清华大学机械系孙伟、庞媛课题组合作开发单细胞尺度...
2026/02/26
肿瘤适应性免疫过程具有显著的细胞异质性、动态性和空间复杂性,这为体外肿瘤-免疫细胞共培养研究带来了长期挑战。传统多细胞模型通常基于时间节点和群体平均效应进行分析,容易掩盖肿瘤细胞与免疫细胞之间的个体差异,限制了对免疫治疗作用机制、稀有细胞亚型以及关键受体信号的深入解析。
74
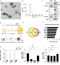
清华大学药学院团队首次揭示NPM1通过识别特定R...
2026/02/26
药学院尹航教授和张莹助理研究员团队首次揭示了核磷蛋白1(Nucleophosmin 1,NPM1)通过识别特定RNA基序并诱导相分离,进而介导mRNA被选择性分选进入EVs的分子机制。研究还发现,在非小细胞肺癌(NSCLC)患者血清来源的细胞外囊泡(EVs)中,NPM1蛋白与表皮生长因子受体(epidermal growth factor receptor,EGFR) mRNA水平显著升高,提示该
57
小贴士:学术会议云是学术会议查询检索的第三方门户网站。它是会议组织发布会议信息、众多学术爱好者参加会议、找会议的双向交流平台。它可提供国内外学术会议信息预报、分类检索、在线报名、论文征集、资料发布以及了解学术资讯,查找会服机构等服务,支持PC、微信、APP,三媒联动。
-
2026年4月高录用检索快国际学术会 394
-
2026年第十四届亚洲机械与材料工程 74
-
2026年无线通信技术与智能信号处理 98
-
2026资源、化学化工与应用材料国际 1692
-
2026年图像处理与数字创意设计国际 1509
-
2026年机械工程,新能源与电气技术 5981
-
2026年材料科学、低碳技术与动力工 1718
-
2026当代体育、心理健康与科学教育 04-03
-
2026年食品科学、微生物学与质量安 04-03
-
2026年船舶动力、推进系统与节能技 04-03
-
2026年微电子器件、半导体物理与工 04-03
-
2026艺术理论、文化遗产与设计创新 04-03
-
2026年纺织工程、化学工程与环境工 04-03
-
2026交通基础设施、城市规划与桥隧 04-03
-
2026年力学、材料科学与安全工程国 04-03
会议展示区
综合推荐区
-
2026年中科院期刊分区表(新锐1836
-
2025年两院院士增选有效候选人4322
-
2025最新JCR分区及影响因子11562
-
好学术:科研网址导航|学术头条分5517
-
2025年国际期刊预警名单发布!5628
-
2025年中科院期刊分区表重磅发19388
-
中国科协《重要学术会议目录(2011385
-
吉林大学校长张希:学术会议中的提6780
-
中国科大研制出机器人灵巧手指尖六03-11
-
研究揭示遗传多样性如何重塑微生物03-11
-
研究发现双酰胺类杀虫剂影响蜜蜂蜂03-11
-
研究揭示聚焦光场中内禀自旋纹理03-11
-
新型磁流体机器人破解临床难题03-11
-
南京大学物理学院温锦生课题组在亚03-11
-
南京大学物理学院高力波、袁国文团03-11
-
北京师范大学 24331

-
中国生物学会医学 21406

-
青岛大学 老师 18604

-
厦门理工学院 2299

-
北京创维未来信息咨询中心 18191

-
上海第二工业大学 2216

-
北海康辉旅行社 18291

-
广东深圳喜图印刷 21420

-
中国水利技术信息中心 2194

-
华南师范大学化学与环境学院 21393

-
上海光同投资管理有限公司 2420

-
星河系教育 2271

-
青岛皇冠商务会展有限公司 23247

-
云南农业大学水利水电与建筑学院 21361

-
International As 8450

-
多格公关顾问 18611

-
贵州黔南罗甸 18216

-
杭州远成会议服务有限公司 24304

-
武汉海讯科技会务有限公司 18256

-
IAASE 21357


























































