中国农业大学园艺学院吴健教授团队在《自然·植物》发表论文:一个简单的伤口竟是“唤醒”休眠芽的开关
2026/01/17
近日,中国农业大学吴健教授团队在植物科学领域国际顶尖期刊 Nature Plants 在线发表研究论文GhZAT11 triggers wound-activated bud growth by accelerating sugar transport and cell division,系统揭示了转录因子GhZAT11作为损伤信号与茉莉酸(JA)的核心应答枢纽,通过协调糖转运与细胞分裂通路,驱动球根作物芽“休眠—生长”生理转变(Bud-growth transition, BGT)的分子机制。这项研究为精准调控园艺球根作物的休眠期、延长采后贮藏寿命提供了全新的理论“靶点”。
植物在自然界中不可避免地会遭遇各种损伤,无论是来自动物取食、机械采收、自然灾害,还是日常生长过程中的物理胁迫。这些损伤不仅破坏组织结构,也常常触发植物一系列复杂的应激与修复反应。这些反应过程最终有助于形成愈伤组织、根的发育或器官的再生。数百年来,创伤诱导的反应在农业中得到了广泛应用,特别是在诸如切枝、压条和嫁接等营养繁殖技术中。然而,创伤信号如何被感知并转化为促生长的“指令”,特别是如何解除球根类作物休眠芽的“睡眠”状态,一直是有待揭示的科学谜题。
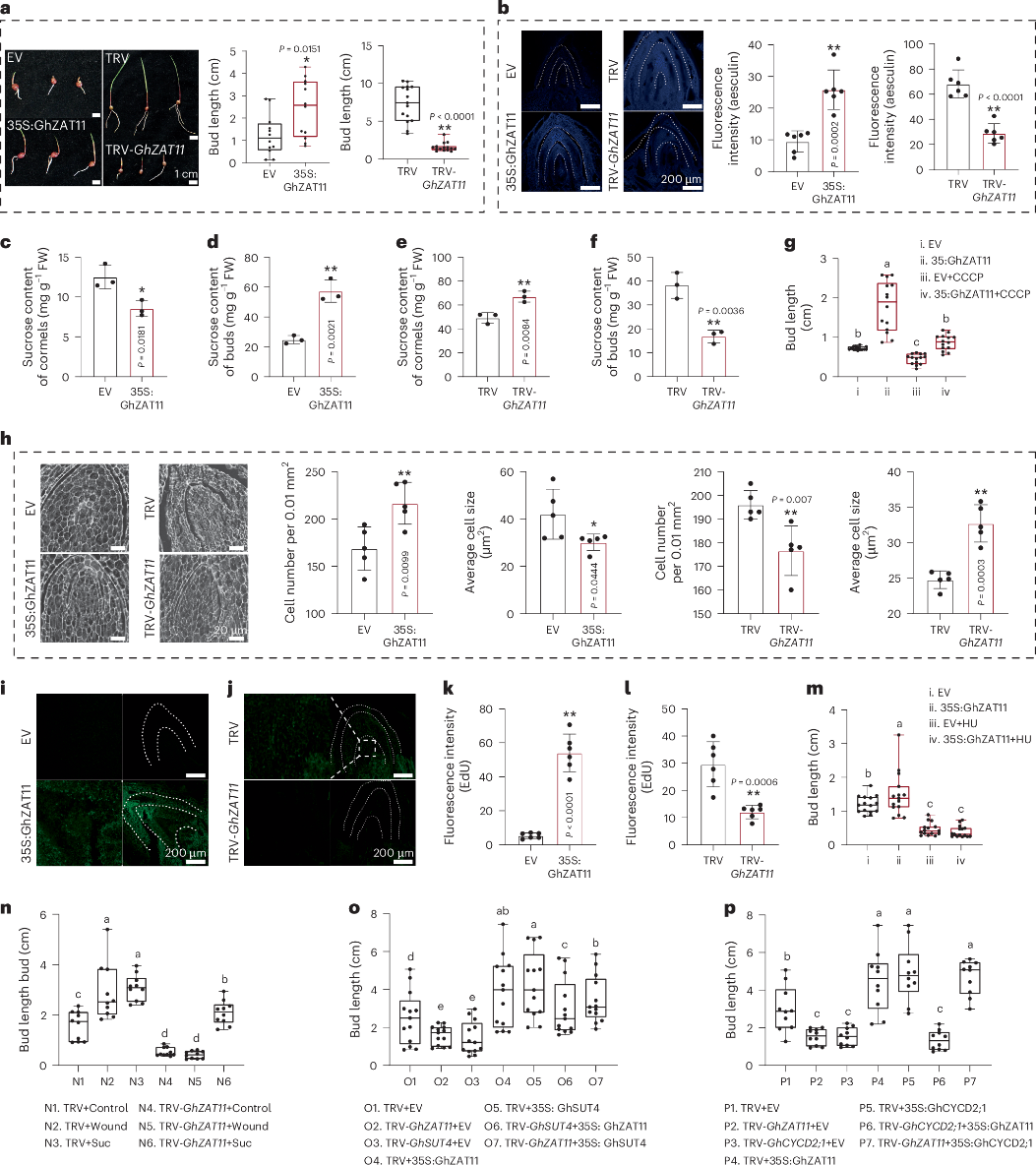
该研究发现,在唐菖蒲、大蒜、洋葱等多种园艺球根植物中,损伤均能显著加速芽“休眠—生长”生理转变(图1)。损伤迅速诱导了球茎内JA的积累,而施加JA合成抑制剂则可完全阻断损伤的促生长转变效应,证明JA是损伤触发芽生长转变不可或缺的关键信号分子(图2)。
图1 损伤促进球根作物芽生长转变过程
图2 JA、糖转运和细胞分裂响应损伤
通过进一步的分子生物学、细胞生物学和遗传学等实验,该研究发现,损伤/JA信号通过激活转录因子GhZAT11发挥作用。在感知损伤或JA信号后,GhZAT11被迅速诱导表达,直接结合并激活下游两个关键基因表达:蔗糖转运蛋白GhSUT4和细胞周期基因GhCYCD2;1。GhSUT4促进蔗糖通过质外体途径从球茎快速转运至芽的顶端分生组织。GhCYCD2;1驱动芽内细胞周期从G1期进入S期,从而激活芽中细胞的快速分裂。
图3 GhZAT11是调控糖转运和细胞分裂的关键转录因子
综合以上结果,该团队提出了GhZAT11介导的损伤诱导芽生长转变工作模型(图4):当球根作物遭受损伤时,迅速触发的JA信号“唤醒”了中枢转录因子GhZAT11。GhZAT11随后启动“双重动员”:一方面上调GhSUT4,将储存的蔗糖调运至顶端分生组织;另一方面上调GhCYCD2;1,解除细胞周期的阻滞,开启旺盛的细胞分裂。通过这种“糖分供给”与“细胞增殖”的精准协同,休眠芽被成功激活,迅速转入生长阶段。由于该通路在多种球根作物中保守存在,这一机制为通过物理或化学手段调控作物休眠、实现花卉的周年生产和蔬菜的长期贮藏提供了普适性的新思路。
图4 损伤诱导芽生长转变工作模型
中国农业大学园艺学院/分子设计育种前沿科学中心吴健教授为论文通讯作者,中国农业大学博士研究生李静如(已毕业,现为北京林业大学园林学院讲师)和硕士研究生刘畅(已毕业,现在多伦多大学攻读博士学位)为论文共同第一作者。中国农业大学义鸣放教授、博士后魏婧薇、博士研究生唐俊伟、赵雅洁、硕士研究生敬栋、延边大学曹丽教授、西南大学吴林副教授、福建省农科院杨成龙、方少忠研究员、辽宁省农科院屈连伟研究员、杨迎东研究员、匈牙利农业研究所Tibor Janda研究员参与了论文研究工作。多伦多大学Sonia Gazzarrini教授、中国农业大学周朝阳副教授、南京农业大学丁宝清教授、中国农业大学张媛媛博士、中国农业科学院王海平研究员均对本研究做出重要的指导和帮助。该研究得到国家青年人才计划、国家自然科学基金、中央高校基本科研业务费专项资金、农业农村部农业科研杰出人才、教育部111引智计划、中国农业大学2115人才培育发展支持计划、中国科协青年人才托举工程博士生专项计划等多项基金资助。
文章来源中国农业大学,分享只为学术交流,如涉及侵权问题请联系我们,我们将及时修改或删除。
-
2026年4月高录用检索快国际学术会 32
-
2026年第六届计算机、控制和机器人 102
-
2026资源、化学化工与应用材料国际 1529
-
2026年人工智能教育技术与数据科学 535
-
2026年图像处理与数字创意设计国际 1294
-
2026年机械工程,新能源与电气技术 5759
-
2026年材料科学、低碳技术与动力工 1546
-
2026年第二届无线与光通信国际会议 2307
-
2026年增材制造、3D打印与创新设 03-13
-
2026年车辆工程与新能源汽车国际会 03-13
-
2026年精密机械、仪器仪表与传感技 03-13
-
2026年机器人技术、智能装备与自动 03-13
-
2026年通信系统、网络与信号处理国 03-13
-
2026年智能制造、工业互联网与数字 03-13
-
2026年环境治理、生态修复与碳中和 03-13
-
2025年两院院士增选有效候选人4233
-
2025最新JCR分区及影响因子10957
-
好学术:科研网址导航|学术头条分5358
-
2025年国际期刊预警名单发布!5441
-
2025年中科院期刊分区表重磅发18046
-
中国科协《重要学术会议目录(2010920
-
吉林大学校长张希:学术会议中的提6602
-
中国科大研制出机器人灵巧手指尖六03-11
-
研究揭示遗传多样性如何重塑微生物03-11
-
研究发现双酰胺类杀虫剂影响蜜蜂蜂03-11
-
研究揭示聚焦光场中内禀自旋纹理03-11
-
新型磁流体机器人破解临床难题03-11
-
南京大学物理学院温锦生课题组在亚03-11
-
南京大学物理学院高力波、袁国文团03-11
-
南京大学AI4S再立新功:南京大03-11
-
Scientific Resea 18287

-
中国商品学会-广东联络办 18366

-
办理国内外文凭证件 21263

-
国际工学技术出版协会 8376

-
中国汽车零部件 18260

-
无锡颐和港湾酒店 18267

-
北京航空航天大学 23364

-
北京轩银瑞华文化传播有限公司 21214

-
开元名都大酒店 18357

-
广西师范大学 24665

-
厦门狄克电子科技有限公司 2283

-
武汉cee主办方 18322

-
徽州文化园华商山庄酒店有限公司 18311

-
武汉研学博科文化传播有限公司 8151

-
中国劲牌有限公司 18320

-
香港机械工程师协会 2248

-
中国国际贸易促进委员会建筑材料行 23192

-
天津市仪器仪表学会 21214

-
第4届IEEE灰色系统与智能服务 21443

-
2015年电气工程与材料科学国际 21193

















154


















































