中国农业大学植保学院周涛、杜开通团队揭示植物RNA病毒利用寄主剪接因子逃逸m6A防御途径的分子机制
2026/01/17
近日,植物保护学院周涛、杜开通团队在国际核酸研究知名期刊Nucleic Acids Research上发表研究论文Potyviruses recruit host eIF4A3 to block m6A-mediated RNA decay by steric hindrance of viral RNA methylation in plants。本文以“玉米矮花叶病”病害系统(SCMV—玉米)为研究对象,揭示了玉米RNA剪接因子ZmeIF4A3在调控m6A介导的RNA降解途径中的新功能,阐明了SCMV编码的多功能致病蛋白——NIa-Pro以互作依赖的方式把ZmeIF4A3招募至细胞质中的病毒RNA复制场所,阻碍病毒RNA的m6A甲基化修饰,进而抑制寄主m6A防御途径介导的病毒基因组RNA降解,从而促进SCMV复制和侵染的新机制。
马铃薯Y病毒属(Potyvirus)是植物RNA病毒中最大的属,其多个成员在全球范围内对农作物生产造成严重危害。例如,甘蔗花叶病毒(sugarcane mosaic virus, SCMV)侵染玉米引起“矮花叶病”,对我国黄淮海、非洲、南美等玉米主产区生产造成严重损失和重大威胁。该属病毒的基因组为带有poly(A)尾的正单链RNA,其结构与寄主mRNA相似。这类病毒的侵染过程实质上是以病毒RNA为核心的合成与代谢过程,且这些生命活动高度依赖于病毒与寄主因子之间形成的互作网络。
真核生物的剪接因子在RNA加工与代谢等过程中起关键作用。我们前期研究发现,病毒编码的蛋白可进入寄主细胞核,通过靶向剪接因子干扰寄主的抗病毒RNA通路,从而促进病毒侵染(Du et al., Science Advances, 2024)。另一方面,马铃薯Y病毒属病毒的复制、增殖在细胞质中进行。一个值得深入探究的问题是:该属病毒能否以及如何在细胞质中利用寄主的RNA剪接因子,以增强其自身的复制、致病过程?目前尚缺乏这方面的直接实验证据。
N6-甲基腺苷(m6A)是真核生物mRNA中最常见的转录后修饰之一,作为表观转录组调控的重要机制,广泛参与多种生命活动过程。近年来,研究揭示m6A在植物抗病毒免疫中扮演的重要角色。然而,其在植物与病毒互作中的具体作用机制,尤其是病毒如何逃逸由m6A修饰介导的寄主防御仍有待于深入研究。
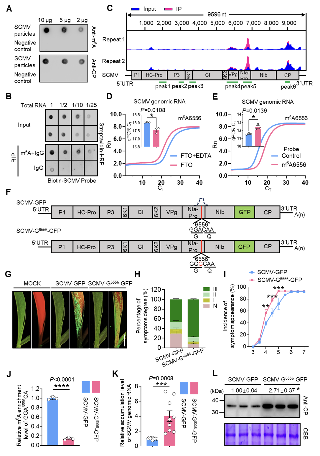
图1 SCMV基因组RNA第6556位点A的m6A修饰抑制了复制和侵染
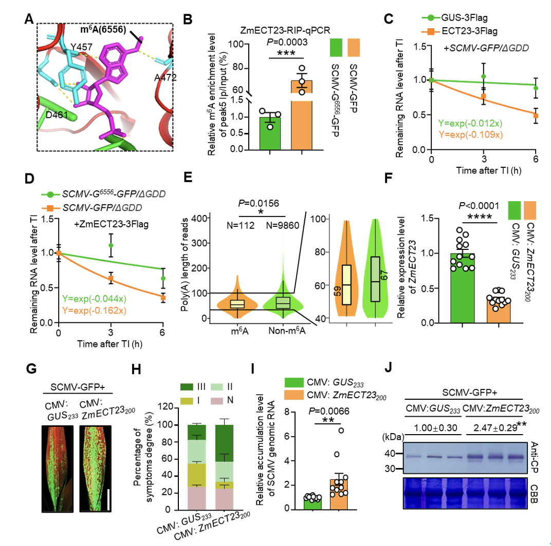
该研究通过Dot blot与MeRIP-seq分析发现SCMV基因组RNA发生m6A修饰。随后,结合直接RNA测序与SELECT技术鉴定到SCMV基因组RNA第6556位A发生m6A修饰。遗传学及病毒侵染实验显示,相对于野生型病毒,突变体病毒(突变A6556位点,只消除m6A修饰,不改变氨基酸序列)的复制和侵染能力均显著增强,且在玉米植株上造成更严重的花叶症状,表明该位点的m6A修饰不利于SCMV侵染致病(图1)。进一步,通过同源比对与结构预测分析,并结合分子生物学实验和功能基因沉默验证,鉴定并揭示了玉米m6A阅读蛋白ZmECT23能够特异性识别病毒RNA上的m6A修饰,并促进病毒RNA的降解,从而抑制SCMV的复制和侵染(图2)。
图2 ZmECT23特异性识别和降解含m6A修饰的SCMV基因组RNA
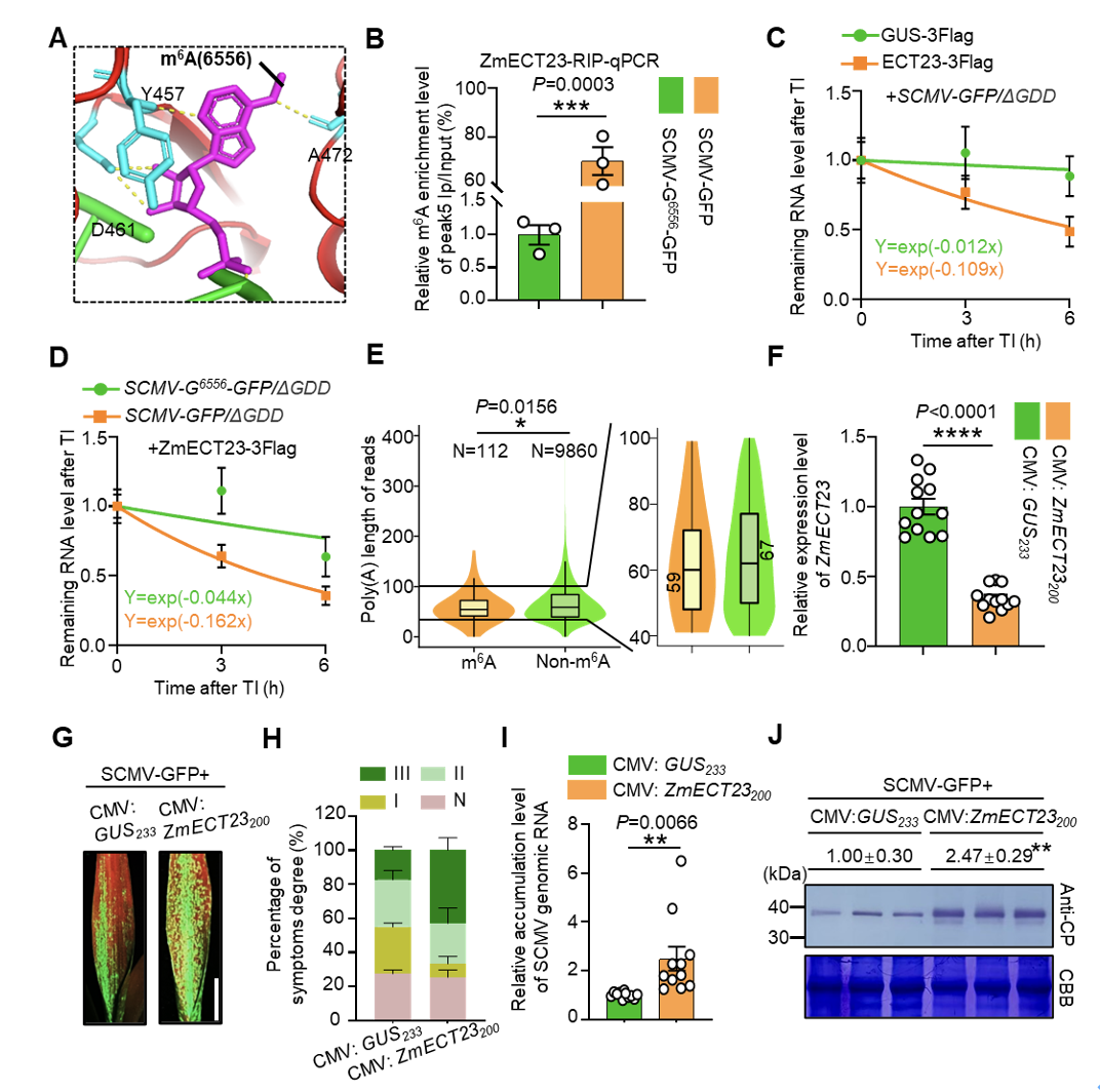
有趣的是,在人类细胞系中的研究表明,一些RNA剪接因子在完成pre-mRNA剪接后仍可结合在mRNA上,并抑制其发生m6A修饰(He et al., Science. 2023)。本研究团队前期通过TurboID邻近标记与LC-MS/MS技术,筛选发现SCMV编码蛋白NIa-Pro可与包括ZmeIF4A3(真核生物RNA剪接相关的外显子连接复合物的关键组分)在内的多个寄主剪接因子互作 (Du et al., Science Advances. 2024);且在病毒侵染条件下, NIa-Pro以互作依赖的方式把ZmeIF4A3招募至病毒RNA复制场所,由此启发我们探究ZmeIF4A3是否也具有抑制m6A修饰的功能,进而可能抑制m6A介导SCMV RNA降解,从而促进病毒的复制和侵染致病。
图3 马铃薯Y病毒属病毒招募寄主剪接因子eIF4A3逃逸m6A防御途径的机制模型
本研究发现,在玉米中沉默ZmeIF4A3显著抑制SCMV RNA累积水平及花叶症状严重程度,且显著降低A6556位点的m6A修饰水平。进一步机制研究表明, ZmeIF4A3 被NIa-Pro蛋白招募进入病毒复制场所中,直接与病毒RNA结合,并通过“占位效应”阻碍玉米RNA甲基转移酶ZmMTA对A6556位点的m6A修饰,使病毒RNA逃逸m6A介导的RNA降解途径,从而有利于SCMV的复制和侵染。我们还发现eIF4A3在其它的2种马铃薯Y病毒属成员(芜菁花叶病毒和马铃薯Y病毒)侵染中具有功能保守性。基于上述结果,提出了马铃薯Y病毒属病毒通过招募剪接因子eIF4A3作为m6A抑制子进而对抗m6A介导的抗病毒作用,从而促进复制和侵染的分子机制模型(图3)。
本研究在中国农业大学植保学院植物病毒研究室周涛教授的支持和指导下完成,在读博士生彭得智为第一作者,周涛教授团队的杜开通副教授为通讯作者,博士生董来花、谢金浩、王皓,王培博士、臧连毅博士(现为山东农业大学讲师),范在丰教授、山东农业大学李向东教授为本研究的完成做出了重要贡献。在本文研究和撰写过程中得到了美国弗吉尼亚理工大学王晓峰副教授大力帮助和宝贵建议;感谢清华大学刘玉乐教授、中国农业大学李大伟教授等国内外多位教授在研究过程中给予的指导与帮助。该研究得到了国家自然科学基金、北京市科学基金、玉米主要病害成灾机理与防控技术项目、农业农村部国家玉米产业技术体系等基金的资助。
文章来源中国农业大学,分享只为学术交流,如涉及侵权问题请联系我们,我们将及时修改或删除。
-
2026年4月高录用检索快国际学术会 32
-
2026年第六届计算机、控制和机器人 102
-
2026资源、化学化工与应用材料国际 1529
-
2026年人工智能教育技术与数据科学 535
-
2026年图像处理与数字创意设计国际 1294
-
2026年机械工程,新能源与电气技术 5759
-
2026年材料科学、低碳技术与动力工 1546
-
2026年第二届无线与光通信国际会议 2307
-
2026年增材制造、3D打印与创新设 03-13
-
2026年车辆工程与新能源汽车国际会 03-13
-
2026年精密机械、仪器仪表与传感技 03-13
-
2026年机器人技术、智能装备与自动 03-13
-
2026年通信系统、网络与信号处理国 03-13
-
2026年智能制造、工业互联网与数字 03-13
-
2026年环境治理、生态修复与碳中和 03-13
-
2026年中科院期刊分区表(新锐10
-
2025年两院院士增选有效候选人4281
-
2025最新JCR分区及影响因子11266
-
好学术:科研网址导航|学术头条分5427
-
2025年国际期刊预警名单发布!5541
-
2025年中科院期刊分区表重磅发18728
-
中国科协《重要学术会议目录(2011157
-
吉林大学校长张希:学术会议中的提6696
-
中国科大研制出机器人灵巧手指尖六03-11
-
研究揭示遗传多样性如何重塑微生物03-11
-
研究发现双酰胺类杀虫剂影响蜜蜂蜂03-11
-
研究揭示聚焦光场中内禀自旋纹理03-11
-
新型磁流体机器人破解临床难题03-11
-
南京大学物理学院温锦生课题组在亚03-11
-
南京大学物理学院高力波、袁国文团03-11
-
湖北百瑞信传媒有限公司 24466

-
武汉金钥匙会务服务有限公司 21310

-
巩义市欧诺机械制造有限公司 18283

-
亚太科学与工程研究所 2296

-
北京高博特广告有限公司 21243

-
工程塑料应用杂志社 18312

-
百奥泰国际会议(大连)有限公司 2350

-
桂林漓江国际旅行社 2306

-
FEA 8334

-
中国医药科技成果转化中心 24355

-
明城国际大酒店 21173

-
中科创大创业教育投资管理有限公司 24461

-
AMC 24347

-
武汉点歌机租赁公司 2410

-
北京建筑工程学院 18356

-
浙江大学宁波理工学院 21269

-
北京泛玟商贸有限责任公司 21283

-
SCIENCE AND ENGI 24318

-
西北大学经济管理学院 18289

-
安徽理工大学矿井地质专业委员会 18318

















141

















































