北京大学生命科学学院张蔚课题组与合作者揭秘蜘蛛纺器起源
2026/01/22
蜘蛛利用位于腹部的特殊结构——纺器,挤出并操控蛛丝。纺器的形成使得蜘蛛能够编织蛛网捕食猎物、借助蛛丝飞航扩散,从而成功演化出超过5万种物种。此前的研究曾推测,蜘蛛纺器的形成与沿前后轴分布的Hox基因以及沿近远轴分布的肢体模式基因相关,但缺乏实质性证据。
2026年1月14日,北京大学生命科学学院、基因功能研究与操控全国重点实验室、生命科学联合中心张蔚团队与合作者在Science Advances期刊上在线发表题为“An ancient genome duplication event drives the development and evolution of spinnerets in spiders”的研究论文。该研究通过整合基因组数据、单细胞测序技术以及大规模功能分析,系统地探讨了纺器的起源,阐明了一次古老基因组复制在新特征形成中的作用。
为了理解这一事件的历史背景,作者首先获得了蜘蛛古老姐妹群鞭蝎以及两个早期分支类群的染色体级基因组。基于宏观共线性分析,作者构建了蛛形动物基因组演化的整体框架。结果显示,这些物种的基因组演化缓慢,并保留了可追溯至石炭纪的复制痕迹(图1),为理解蜘蛛基因组的早期重组过程提供了关键线索。
图1. 节板蛛、地蛛与鞭蝎的基因组演化
在此基础上,作者重点关注基因组复制对纺器演化的具体影响。结果表明,abd-A-1和abd-A-2均与纺器的形成相关,这说明这一基因对在复制后逐渐获得了部分共享的新功能(图2)。这种新旧功能共存的模式,可能为纺器的出现提供了关键的遗传条件。
图2. 基因组结构与功能的关系
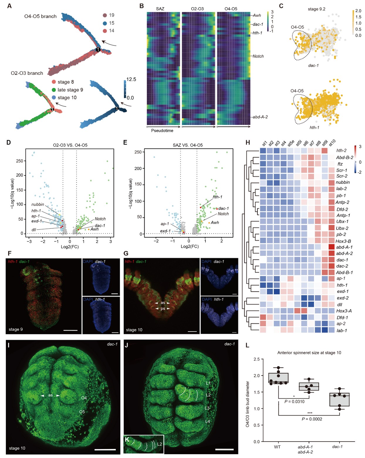
为了更深入地解析纺器形成过程中的基因调控模式,作者对蜘蛛胚胎在纺器出现前后的关键时期进行了单细胞测序。伪时序和差异表达分析识别出一批可能在纺器形成中发挥核心作用的候选基因,并为“纺器源自足”的假说提供了支持(图3)。进一步的基因表达分析与CRISPR/Cas9功能实验显示,dac-1的调控活动在腹部新区域被重新部署,这一结果强化了上述假设(图4)。
图3. 纺器形成过程中abd-A复制基因对的冗余功能
图4. 蜘蛛纺器的形成源自足同源物的演化
综合多组学数据和功能证据,本研究对纺器的遗传基础与演化路径进行了系统阐释。作者发现,abd-A的两个基因拷贝共同促进了第4和第5腹节上纺器的形成并招募了足模式基因dac-1参与纺器的精细构建。这不仅填补了节肢动物早期关键结构如何出现的知识空白,也支持了重复基因的网络在复杂形态创新中发挥核心作用的观点(图5)。
图5. 纺器发育背后的基因网络
安徽师范大学李枢强教授与张蔚为本文共同通讯作者。北京大学博士后李逢源(已出站,现就职于中国科学院动物研究所)、动物研究所博士生杨晗(已毕业)与博士生张一名(已毕业)为本文共同第一作者。动物研究所顾奇研究员、博士生王书慧、博士生吴美明、硕士生黄炘、硕士生钟禹、博士生黄鲜婷、安徽师范大学靳鹏宇教授、林业杰实验员、硕士生郭馨悦及硕士生李芸芸为该研究做出了重要贡献。本研究得到了国家重点研发计划、科技基础资源调查以及国家自然科学基金的支持。
文章来源北京大学,分享只为学术交流,如涉及侵权问题请联系我们,我们将及时修改或删除。
-
2026年4月高录用检索快国际学术会 32
-
2026年第六届计算机、控制和机器人 102
-
2026资源、化学化工与应用材料国际 1529
-
2026年人工智能教育技术与数据科学 535
-
2026年图像处理与数字创意设计国际 1294
-
2026年机械工程,新能源与电气技术 5759
-
2026年材料科学、低碳技术与动力工 1546
-
2026年第二届无线与光通信国际会议 2307
-
2026年增材制造、3D打印与创新设 03-13
-
2026年车辆工程与新能源汽车国际会 03-13
-
2026年精密机械、仪器仪表与传感技 03-13
-
2026年机器人技术、智能装备与自动 03-13
-
2026年通信系统、网络与信号处理国 03-13
-
2026年智能制造、工业互联网与数字 03-13
-
2026年环境治理、生态修复与碳中和 03-13
-
2025年两院院士增选有效候选人4233
-
2025最新JCR分区及影响因子10957
-
好学术:科研网址导航|学术头条分5358
-
2025年国际期刊预警名单发布!5441
-
2025年中科院期刊分区表重磅发18046
-
中国科协《重要学术会议目录(2010920
-
吉林大学校长张希:学术会议中的提6602
-
中国科大研制出机器人灵巧手指尖六03-11
-
研究揭示遗传多样性如何重塑微生物03-11
-
研究发现双酰胺类杀虫剂影响蜜蜂蜂03-11
-
研究揭示聚焦光场中内禀自旋纹理03-11
-
新型磁流体机器人破解临床难题03-11
-
南京大学物理学院温锦生课题组在亚03-11
-
南京大学物理学院高力波、袁国文团03-11
-
南京大学AI4S再立新功:南京大03-11
-
全国医药技术市场协会 2508

-
福建省空间信息中心 21333

-
《电子测量与仪器学报》杂志社 23541

-
湖北华来生物科技有限公司 21189

-
上海步客会议服务有限公司 2300

-
湖北大学化工厂 18219

-
韩国高丽大学 24510

-
华东理工大学 18620

-
深圳华南城网 23288

-
上海兆畅会展有限公司 8507

-
IETP-Association 23776

-
DD 8551

-
昆明医科大学 18514

-
中国造船工程学会工艺委员会 24312

-
沈阳博思教育咨询有限公司 23310

-
中国高科技产业化研究会 21357

-
重庆市规划展览馆 18364

-
上海脑华商务咨询有限公司 9123

-
河南理工大学 23370

-
北京理工大学 18322

















74


















































