兰属植物ndh基因普遍退化及其演化响应研究取得进展
2026/01/25
作为研究植物生态适应与营养策略演化的理想模型,兰属植物涵盖了从附生到地生、从绿色自养到完全菌源异养的丰富生活型。在这一复杂的演化过程中,质体基因组中负责光合辅助调节的ndh基因家族(编码NADH脱氢酶复合体)发挥着关键作用。由于异养演化常伴随质体基因组变异,而ndh基因的降解被视为基因组退化的初级阶段,其动态规律一直是演化生物学领域尚未完全解开的谜题。
近日,中国科学院西双版纳热带植物园等研究团队,对兰属植物进行了近乎全物种的深度采样,涵盖了56个物种。研究通过基因组浅层测序获取了叶绿体全基因组和核核糖体DNA序列。利用系统发育基因组学、祖先状态重建及选择压力分析等手段,研究团队深入探讨了兰属质体基因组演化的时空动态,为理解植物从自养向异养转变过程中的基因组退化规律提供了新视角。
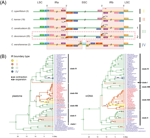
通过整合质体与核基因组系统发育树进行祖先状态重建,研究有力地证明了兰属植物的最近共同祖先(MRCA)拥有完整的11个ndh基因及特定的反向重复区(IR)边界结构。这意味着,兰属现存物种中普遍存在的ndh基因退化并非遗传自MRCA,而是在后续演化过程中独立发生的渐进式降解。
研究揭示了ndh基因降解与生态环境适应之间的复杂关联。在生长于高曝光树冠环境的附生支系中,由于需要ndh复合体介导的循环电子流来增强光保护并调节ATP/NADPH比例,其基因保留最为完整。而在演化出强景天酸代谢途径的附生支系,以及生长在弱光林下且依赖菌根的地生支系中,环境选择压力的放松可能导致ndh基因大规模的假基因化与丢失。此外,研究还发现质体基因组结构的变异,特别是IR边界的收缩,往往与ndhF基因的丢失高度耦合,这在约8Ma—10Ma的地生类群演化历史中尤为显著。
值得注意的是,研究对兰属中唯一完全菌根异养物种——大根兰的分析,发现了明显的演化“滞后”现象。尽管大根兰在形态上已演化为完全无叶的异养型,但其质体基因组仍保留了4个完整的ndh基因,其结构与绿色的姊妹种兔耳兰高度相似。这种形态演化先行、基因组降解滞后的“时间脱节”,主要归因于其较短的异养演化历史。这一发现表明,异养植物的形态退化与基因组退化并非总是同步,质体基因组的退化程度与异养转变后的演化时长密切相关。
相关研究成果以Comprehensive species sampling reveals pervasive pseudogenization and recurrent complete loss of plastid ndh genes in the genus Cymbidium (Orchidaceae)为题,发表于BMC Plant Biology。研究工作得到国家自然科学基金等的支持。
基于质体基因组和核核糖体DNA数据集的ndh基因祖先状态重建
兰属植物IR边界变异
文章来源西双版纳热带植物园,分享只为学术交流,如涉及侵权问题请联系我们,我们将及时修改或删除。
-
2026年4月高录用检索快国际学术会 32
-
2026年第六届计算机、控制和机器人 102
-
2026资源、化学化工与应用材料国际 1529
-
2026年人工智能教育技术与数据科学 535
-
2026年图像处理与数字创意设计国际 1294
-
2026年机械工程,新能源与电气技术 5759
-
2026年材料科学、低碳技术与动力工 1546
-
2026年第二届无线与光通信国际会议 2307
-
2026年增材制造、3D打印与创新设 03-13
-
2026年车辆工程与新能源汽车国际会 03-13
-
2026年精密机械、仪器仪表与传感技 03-13
-
2026年机器人技术、智能装备与自动 03-13
-
2026年通信系统、网络与信号处理国 03-13
-
2026年智能制造、工业互联网与数字 03-13
-
2026年环境治理、生态修复与碳中和 03-13
-
2025年两院院士增选有效候选人4233
-
2025最新JCR分区及影响因子10957
-
好学术:科研网址导航|学术头条分5358
-
2025年国际期刊预警名单发布!5441
-
2025年中科院期刊分区表重磅发18046
-
中国科协《重要学术会议目录(2010920
-
吉林大学校长张希:学术会议中的提6602
-
中国科大研制出机器人灵巧手指尖六03-11
-
研究揭示遗传多样性如何重塑微生物03-11
-
研究发现双酰胺类杀虫剂影响蜜蜂蜂03-11
-
研究揭示聚焦光场中内禀自旋纹理03-11
-
新型磁流体机器人破解临床难题03-11
-
南京大学物理学院温锦生课题组在亚03-11
-
南京大学物理学院高力波、袁国文团03-11
-
南京大学AI4S再立新功:南京大03-11
-
上海技术交易所 18288

-
北京泛地能源咨询 21335

-
武汉赛博思住宅产业化发展有限公司 23304

-
香港机械工程师协会 23335

-
中国商品学会-广东联络办 18366

-
国防科大计算机学院 18591

-
深圳翰宇药业 21277

-
武汉理工大学 8381

-
韩国高丽大学 24510

-
百奥泰国际会议(大连)有限公司 24321

-
武汉csip主办方 18337

-
北京中医药大学 21301

-
北京化工大学 18506

-
创腾科技有限公司 21279

-
信息技术亚洲联盟 8326

-
广尧商务咨询有限公司 24441

-
《纳米科技》编辑部 24132

-
江苏省医学会 21400

-
上海大陆期货有限公司 24578

-
沈阳博思教育咨询有限公司 2246

















100















































