学术资讯
学术资讯
清华大学三位清华校友获得2026斯隆研究奖
2026/02/26
美国艾尔弗·斯隆基金会公布了2026年度斯隆研究奖(Sloan Research Fellowships)获奖名单,包括3位清华校友在内的126位杰出青年科学家获奖。加州理工学院数学系助理教授张灵夫(2013-2014,建筑学院)获得数学奖,卡耐基梅隆大学计算机系助理教授朱俊彦(2008级计算机系)获得计算机科学奖,耶鲁大学神经科学系助理教授梁亮(2002级物理系)获得神经科学奖。
112
中国科大实现首个基于电介质堆栈探测器的毫米波频段...
2026/02/26
中国科学技术大学自旋磁共振实验室荣星教授与浙江大学焦曼研究员合作,在超轻暗物质搜寻上取得重要进展。研究团队实现了首个工作在毫米波频段的电介质堆栈探测器,并开展了对暗光子暗物质的宽带实验搜寻,对暗光子动力学混合系数给出了新的约束。
64
清华大学环境学院黄霞团队合作提出光谱指纹驱动的膜...
2026/02/26
清华大学环境学院黄霞教授团队联合中国科学院大学肖康教授团队和中信环境技术有限公司相关研究团队,创新性地融合污染物光谱表征与数据-知识共驱动的建模策略,从物质行为监测和工艺动态解析两个维度着手,建立了光谱指纹-污染物分子特性-污染物行为之间的响应关系,实现了小样本下大型实际MBR工程中膜污染趋势的高效预测
73
清华大学深圳国际研究生院殷振元团队在超快速水合物...
2026/02/26
作为一种相对清洁的化石燃料,天然气被视为向未来低碳世界过渡的******潜力的能源之一。近年来,水合物法天然气固态储存(SNG)因安全性高、能耗低、环境友好等优势,被视为实现天然气高能量密度储存的关键技术。如何强化甲烷水合物生成过程中热质传递并加快相变反应速率,是实现甲烷水合物超快速生成并实现SNG技术商业化应用的关键。
85
北京大学物理学院肖云峰、曹启韬等揭示微腔激光态切...
2026/02/10
北京大学物理学院、纳光电子前沿科学中心、人工微结构和介观物理全国重点实验室肖云峰教授、曹启韬副研究员等人在超高品质因子光学微腔激光系统中首次实验解析了激光态切换的临界动力学:当外部控制参数以不同速率扫过临界点时,激光从一支近简并的驻波超模态切换到另一支所需的转变时间,遵循普适的平方根幂律标度关系。该结果为微腔激光器的高速可重构控制提供了可对标的时间标尺,也为非平衡驱动-耗散光子系统的临界动力学研究
79
清华大学药学院尹航课题组揭示代谢调控巨噬细胞焦亡...
2026/02/10
天然免疫在抵御外来病原体感染的过程中发挥着重要作用。细胞焦亡作为细胞受到外来病原体感染时发生的程序性炎性死亡,对于机体抵抗病原体感染和维持稳态来说十分重要。
88
研究揭示海洋浮游植物碳汇作用的新途径
2026/02/09
浮游植物是海洋碳汇的重要驱动者,其碳汇作用长期被认为依赖两条经典途径:一是生物碳泵,将光合作用固定的碳转化为颗粒有机碳,输送到深海后长期封存;二是浮游植物释放的活性溶解有机碳,经微生物转化为惰性溶解有机碳(RDOC)后在海水中长期留存。浮游植物能否不经微生物介导直接产生RDOC这一关键科学问题长期悬而未决。
72
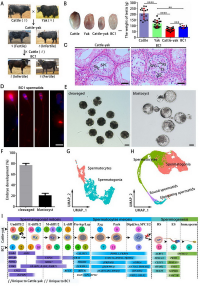
研究揭示牛远缘杂交后代雄性不育的分子机制
2026/02/09
中国科学院西北高原生物研究所研究团队,通过多组学技术揭示了牛远缘杂交后代雄性不育的分子机制,并为理解家畜精子发生关键事件的分子调控提供了重要模型。
72
生物大分子体系非共价相互作用机理研究获进展
2026/02/09
在生物大分子体系中,电荷作用、氢键、疏水作用、π–π与阳离子—π等非共价相互作用,决定蛋白与核酸如何识别、组装并形成生物分子凝聚体。对染色质相关凝聚体而言,这些“相互作用网络”之外,还存在一个关键自由度——DNA在转录与拓扑异构酶调控下不断积累/释放扭转载荷,形成DNA超螺旋。超螺旋不仅可能改变蛋白—DNA的结合几何与多价桥联方式,更可能直接重塑凝聚体的内部结构与尺寸演化路径。
74
气体遥感三维成像研究获进展
2026/02/09
中国科学院合肥物质科学研究院团队,在气体遥感三维成像方面取得进展。团队构建了多平台适配、重建速度快、部署便捷的泄漏气体立体探测网络,提升了泄漏气体的快速空间定位和分布重建的能力。
77
研究揭示线粒体氧化信号调控核膜完整性与衰老新机制
2026/02/09
核膜是一种高度动态的选择性屏障。核膜形态与功能的破坏是衰老的典型特征之一,并与早衰综合征、代谢紊乱、肿瘤及神经退行性疾病等多种人类疾病密切相关。
78
科学家取得可扩展量子网络突破
2026/02/09
中国科学技术大学潘建伟等科研人员,在可扩展量子网络研究方面取得突破。在国际上首次构建出可扩展量子中继的基本模块,使得远距离量子网络成为现实可能;实现了单原子节点间的远距离高保真纠缠,同时在此基础上首次将器件无关量子密钥分发(DI-QKD)的传输距离突破百公里,推进了该技术的实用化进程。
72
北京大学物理学院廖志敏团队在拓扑半金属自旋量子态...
2026/02/09
北京大学物理学院凝聚态物理与材料物理研究所廖志敏教授、王安琦特聘副研究员与合作者在电调控自旋极化领域取得重要进展。研究团队创新性地提出并实现了一种基于表面工程的自旋调控方案:通过在拓扑半金属Cd3As2表面引入金原子,成功实现了自旋极化电流的场效应开关,并观测到栅压可调的双线性磁电阻效应。
77
中国科大构建可扩展量子中继的基本模块,实现量子网...
2026/02/07
中国科学技术大学潘建伟及其同事在可扩展量子网络研究方面取得重大突破。汪野、万雍、张强、潘建伟等与济南量子技术研究院、中国科学院上海微系统与信息技术研究所、香港大学、清华大学等的研究人员合作,构建出可扩展量子中继的基本模块,使得远距离量子网络成为现实可能。
88
清华大学生命学院钟毅团队发现海马体中介导主动遗忘...
2026/02/07
为了拥有灵活的智能,大脑不仅需要“记住”,也需要“遗忘”。长期以来,神经科学领域主要关注记忆是如何被编码和存储的。特定的一群被称作记忆印迹细胞(engram cells,通常以即刻早期基因Fos标记)的神经元群体的重激活,被认为是记忆提取的基础。然而,生物学记忆并非一成不变的机械记录,而是能够根据环境变化灵活调整的动态过程。
105
西安交大王鹏飞、刘梦婷科研团队在《先进能源材料》...
2026/02/07
西安交通大学电工材料电气绝缘全国重点实验室新型储能与能量转换纳米材料研究中心王鹏飞和刘梦婷科研团队在《先进能源材料》发表了题为《面向实用钠离子电池的低成本层氧正极:科学挑战、解决策略与经济有效性》(Low‐Cost Layered Cathodes Toward Practical Sodium‐Ion Batteries: Scientific Challenges, Resolution St
94
西安交大周仁武教授科研团队在等离子体耦合电催化空...
2026/02/07
氨是农业与化工领域的重要基础原料,也被视为一种潜力巨大的绿色能源载体。为实现可再生电力驱动的低碳制氨,电化学硝酸根还原合成氨(NO3RR)技术近年来备受关注。
78
西安交大化学学院丁书江教授团队在水系锌金属电池领...
2026/02/07
水系锌离子电池因本征安全性、低成本以及环境友好等优势,近年来得到快速发展。然而,随着高性能正极材料不断涌现,锌金属负极有限的循环寿命与较差的沉积/剥离可逆性,依然是制约实用化进程的关键瓶颈
72
上海交大农业与生物学院李子兴课题组揭示SlCLE...
2026/02/07
干旱是制约农作物生长发育与产量提升的核心环境因素,根毛作为植物根系拓展吸收面积的关键结构,其长度和密度等发育状态直接决定了植物对水分和养分的获取效率,进而影响植物的抗逆能力。
75
研究揭示抗病毒天然免疫关键因子IRF3调控低氧信...
2026/02/07
抗病毒天然免疫是机体抵御病毒入侵的第一道防线,其中干扰素调控因子IRF3作为关键转录因子,通过诱导干扰素等抗病毒基因表达,发挥着核心调控作用。低氧信号转导是机体适应低氧胁迫的主要通路,其核心转录因子HIF-1α和HIF-2α,通过调控能量代谢、血管生成等生理过程相关基因,参与机体低氧适应与耐受。
71
西北农林科技大学场馆里的思政课-唱响《凤鸣高岗》...
2026/02/07
当悠扬的校歌《凤鸣高岗》在西北农林科技大学百年场馆中回荡,一场别开生面的思政课正悄然重塑青年思想——这不是传统说教,而是以音乐为纽带,让西农精神从历史深处直抵心灵。
83
西北农林科技大学(795)动医学院靳亚平教授团队...
2026/02/07
动物医学院靳亚平教授领衔的动物生殖调控与繁殖障碍性疾病防控团队在长寿奶牛生产力调控机制研究中取得重要进展。该团队从微生物—宿主共代谢角度入手,首次系统揭示了消化道微生物如何通过代谢途径影响奶牛终身产奶性能,相关研究成果以“The impact of rumen and hindgut microbiomes on the persistent productivity of long-lived
73
北京师范大学北师大环境学院教授夏星辉团队在《On...
2026/02/07
湖泊在全球碳氮循环中发挥着重要作用,同时也是温室气体的重要排放源。随着社会经济的快速发展,各种人类活动向湖泊输入了大量营养物质,从而改变了湖泊温室气体的排放通量。然而,人类活动影响下的湖泊在全球尺度上的温室气体排放量及其对全球湖泊温室气体排放的贡献仍不明确,这对相关降碳减污政策的制定与实施提出了挑战。
104
西安交大科研人员在家庭与创业关系研究方面取得新进...
2026/02/07
由西安交通大学经济与金融学院王维助理教授与澳大利亚麦考瑞大学Francesco Chirico教授、美国贝勒大学Stephen X. Zhang教授合作完成的论文Family Political Embeddedness: A Double-Edged Sword For Entrepreneurial Entry in China(《家庭政治嵌入:中国创业进入的一把双刃剑》)在商业和管理学领域的
69
西安交大科研团队在非平衡制造拓展全固态电池材料的...
2026/02/07
在固态电池材料研究中,一个长期被忽视却至关重要的问题是:材料性能的上限,是否已被传统近平衡制造路径本身所“锁死”。氧化物固态电池材料(如石榴石型LLZO、NASICON型LAGP/LATP以及无序岩盐正极材料等)通常需要在900-1200 °C下烧结数小时甚至数十小时,其结构演化被热力学稳定态严格主导,晶粒粗化、缺陷重排和界面副反应几乎不可避免。
83
小贴士:学术会议云是学术会议查询检索的第三方门户网站。它是会议组织发布会议信息、众多学术爱好者参加会议、找会议的双向交流平台。它可提供国内外学术会议信息预报、分类检索、在线报名、论文征集、资料发布以及了解学术资讯,查找会服机构等服务,支持PC、微信、APP,三媒联动。
-
2026年4月高录用检索快国际学术会 394
-
2026年第十四届亚洲机械与材料工程 74
-
2026年无线通信技术与智能信号处理 98
-
2026资源、化学化工与应用材料国际 1692
-
2026年图像处理与数字创意设计国际 1509
-
2026年机械工程,新能源与电气技术 5981
-
2026年材料科学、低碳技术与动力工 1718
-
2026当代体育、心理健康与科学教育 04-03
-
2026年食品科学、微生物学与质量安 04-03
-
2026年船舶动力、推进系统与节能技 04-03
-
2026年微电子器件、半导体物理与工 04-03
-
2026艺术理论、文化遗产与设计创新 04-03
-
2026年纺织工程、化学工程与环境工 04-03
-
2026交通基础设施、城市规划与桥隧 04-03
-
2026年力学、材料科学与安全工程国 04-03
会议展示区
综合推荐区
-
2026年中科院期刊分区表(新锐1836
-
2025年两院院士增选有效候选人4322
-
2025最新JCR分区及影响因子11562
-
好学术:科研网址导航|学术头条分5517
-
2025年国际期刊预警名单发布!5628
-
2025年中科院期刊分区表重磅发19388
-
中国科协《重要学术会议目录(2011385
-
吉林大学校长张希:学术会议中的提6780
-
中国科大研制出机器人灵巧手指尖六03-11
-
研究揭示遗传多样性如何重塑微生物03-11
-
研究发现双酰胺类杀虫剂影响蜜蜂蜂03-11
-
研究揭示聚焦光场中内禀自旋纹理03-11
-
新型磁流体机器人破解临床难题03-11
-
南京大学物理学院温锦生课题组在亚03-11
-
南京大学物理学院高力波、袁国文团03-11
-
武汉大学城市设计学院 23273

-
第四军医大学组织工程研发中心 18676

-
广州南方医科大学医工学院 23411

-
第二届亚太运动训练科学大会 23250

-
中国助产士联盟 2605

-
《中国财富》杂志社 18255

-
同济大学 21419

-
QQ 8270

-
百奥泰国际会议有限公司 18124

-
永冠金属艺品有限公司 18356

-
云南大学国际关系研究院东南亚研究 18548

-
Lan Creative Stu 18204

-
国际工学技术出版协会 8398

-
上海信谊药厂有限公司 18513

-
中国社会发展研究院会议中心 18390

-
中国市政工程协会 18384

-
超飞巨英合特会展公司 18373

-
中国石油和化学工业协会 21534

-
2018年软件工程与服务科学国际 24174

-
广西北海康辉旅行社 18258


























































